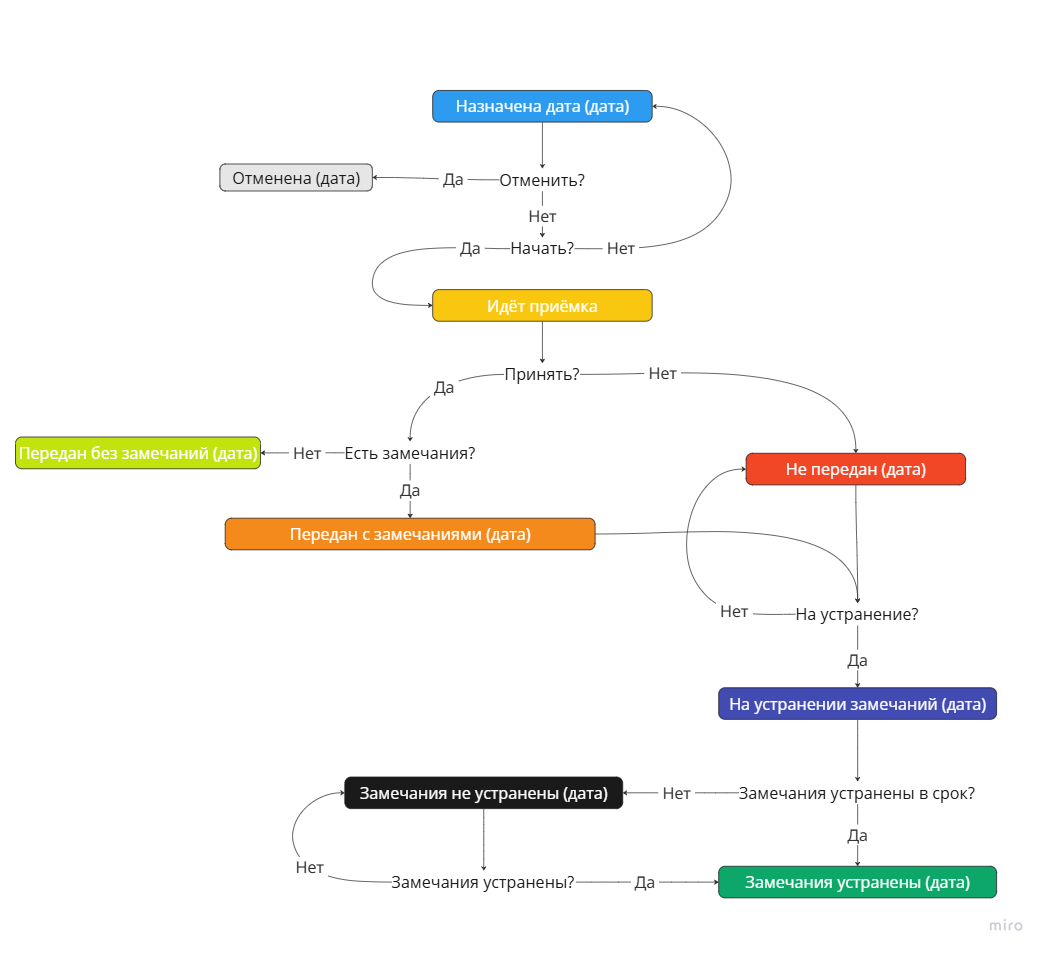
Статус приемки
| Значение |
Назначена передача | Приёмка создана. Отправлено СМС-напоминание о приемке |
Идет приемка | Процесс приемки запущен |
Передан без замечаний | Приемка завершена. Объект принят |
Передан с замечаниями | Приемка завершена с замечаниями. Объект принят |
Не передан | Приемка завершена с замечаниями. Объект не принят |
Отменена
| Приемка отменена в связи с неявкой участника договора на приемку |
Замечания не устранены |
Замечания не устранены в связи с просроком устранения замечаний |